728x90
반응형
1. Intro
- CNN이 발전하면서 모델 크기나 계산 효율성 때문에 한계 발생.
- 이를 해결하기 위해 아래와 같은 방식을 소개함
- 아래 방법으로 ILSVRC 2012 daset으로 top1 error가 17.2%, top5 error가 3.58%를 달성
- VGGNet은 성능은 좋지만 파라미터 개수가 많아서 비용 많이 발생
- Inception은 파라미터 개수 줄이고 성능 좋다는 결론이 나옴
- inception이 구조가 복잡해서 오히려 최적화 방해가 된다는 결과 발생. 오히려 효율성이 떨어짐⇒ 이 친구는 구조가 복잡해서 수정하기 어렵 + 단순 확장의 경우 오히려 계산 오래 걸리게 됨
- ⇒ 어떤 이유로 인해 효율성이 좋은지 정확하게 알 수 없어서 새로운 곳에 적용하기 어렵
- 해서 단점들을 개선하기 위해 나온 것이 논문임.
2. Characters
3. Inception -v2/v3
0. Inception v1 - googlenet
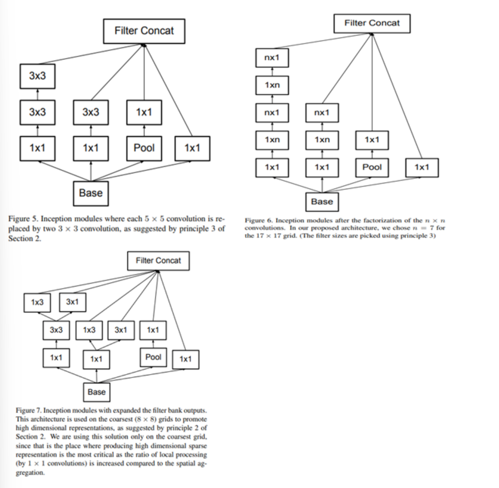
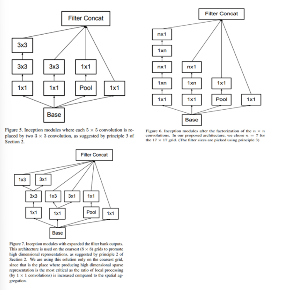
1. Inception v2
4. Outro
- 당시 최고의 에러율을 상당히 개선시켰으며, 2014 ILSVRC GoogLeNet ensemble error대비 거의 절반으로 줄임.
- 또한, 79*79 size 같이 lower resolution에서도 높은 성능을 얻음.
- 높은 성능을 유지하면서도 낮은 비용을 들여 네트워크를 설계
728x90
반응형
'Deep Learning > [논문] Paper Review' 카테고리의 다른 글
| Fast R-CNN (0) | 2023.07.06 |
|---|---|
| Transformer (0) | 2023.07.06 |
| ELMO (0) | 2023.07.06 |
| SegNet (0) | 2023.07.06 |
| CycleGAN (0) | 2023.07.05 |











